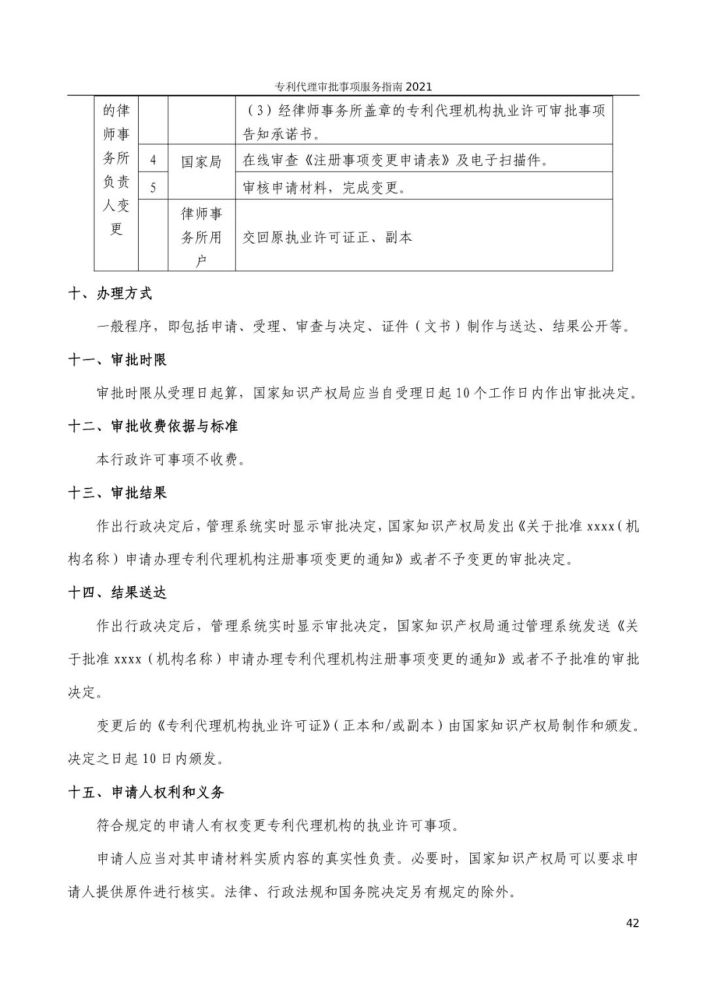
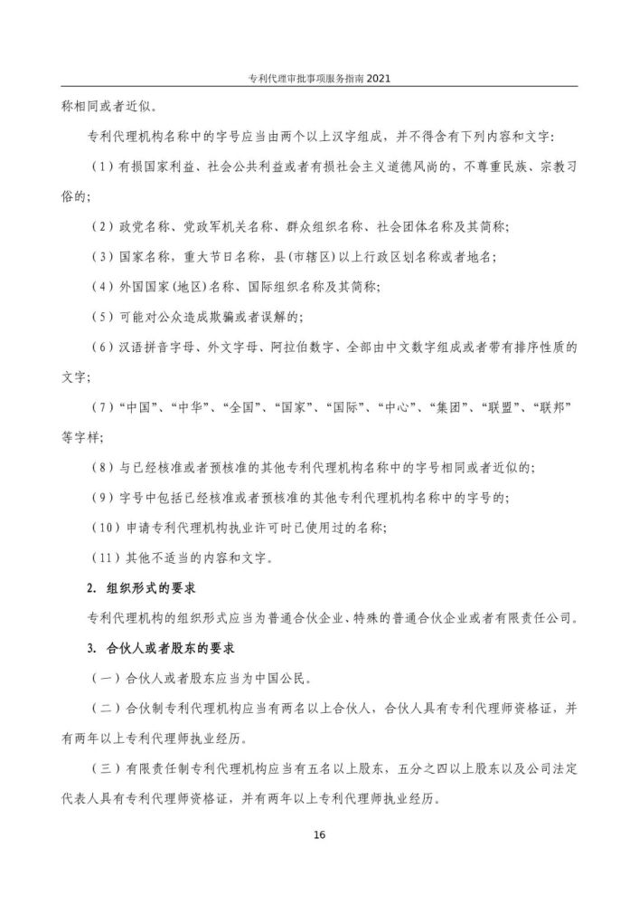
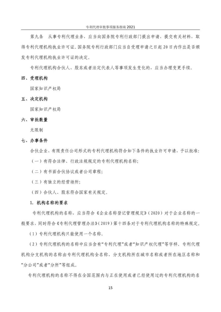
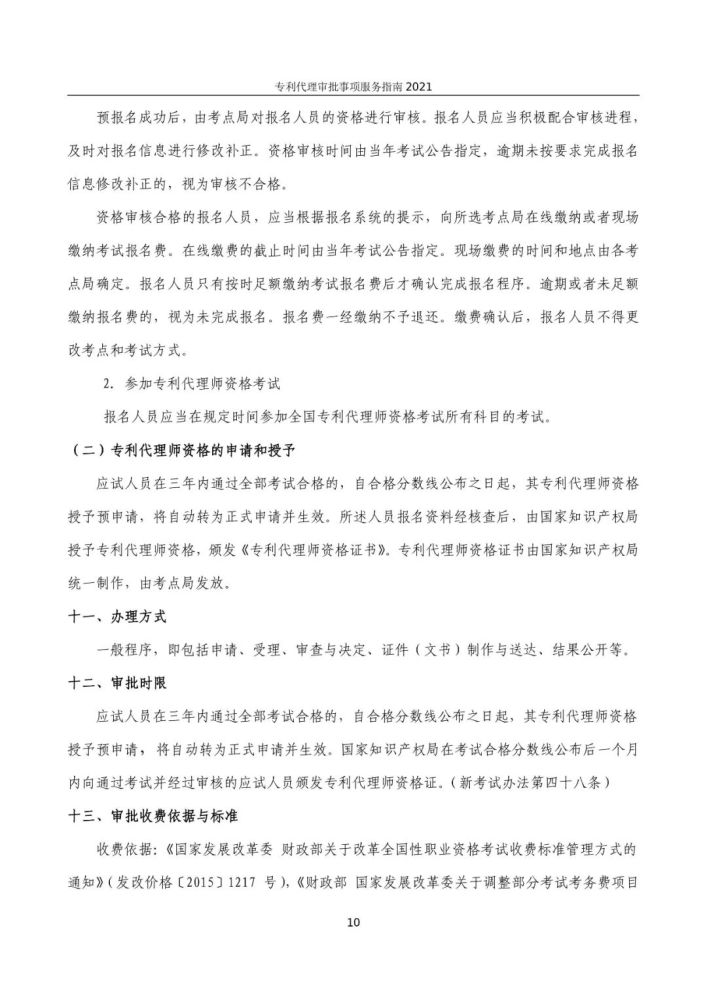
最新!2021年专利代理审批事项服务指南发布
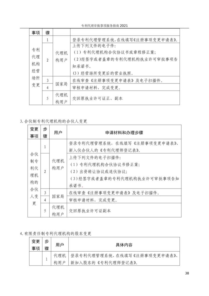
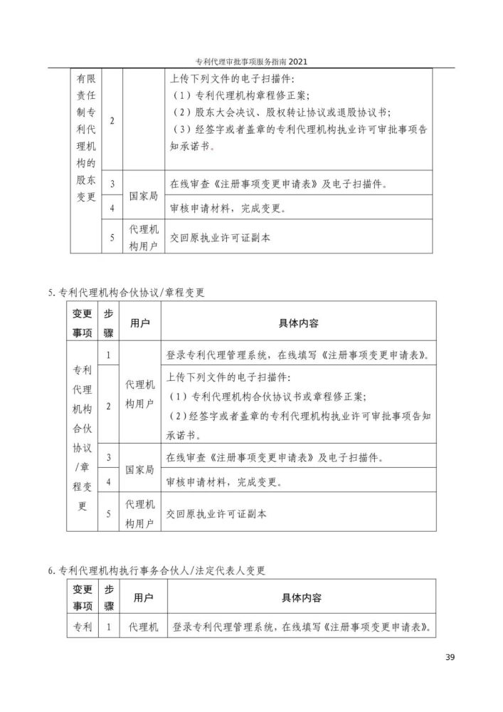
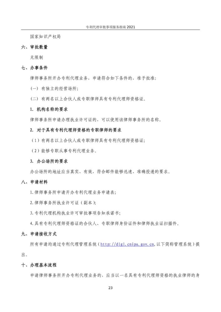
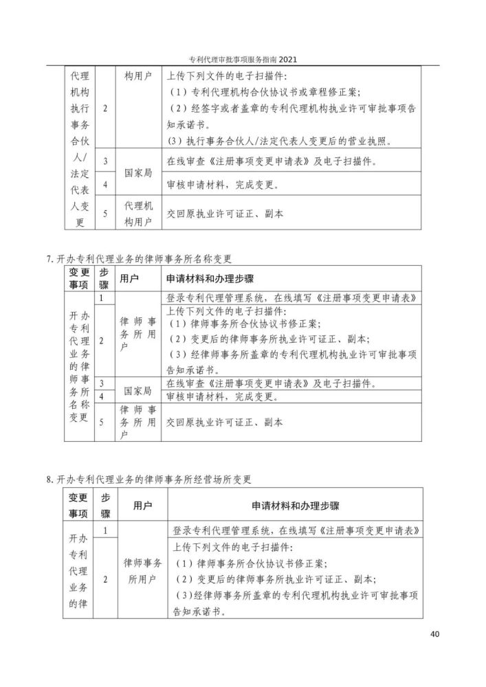
国家知识产权局作为国务院专利行政管理部门,依法承担专利代理师资格认定、专利代理机构执业许可审批等行政许可事项的实施。本指南依据《专利法》《专利代理条例》和《专利代理管理办法》等相关部门规章,以及《在全国范围内推行专利代理机构执业许可审批告知承诺制改革实施方案》(国知办发运字〔2021〕36 号),就专利代理相关行政审批事项编制服务指南。相关内容发生变更时将及时进行修订。
来源:国家知识产权局
国家知识产权局作为国务院专利行政管理部门,依法承担专利代理师资格认定、专利代理机构执业许可审批等行政许可事项的实施。本指南依据《专利法》《专利代理条例》和《专利代理管理办法》等相关部门规章,以及《在全国范围内推行专利代理机构执业许可审批告知承诺制改革实施方案》(国知办发运字〔2021〕36 号),就专利代理相关行政审批事项编制服务指南。相关内容发生变更时将及时进行修订。
来源:国家知识产权局
关注“汇泽知识产权”官方微博
关注“汇泽知识产权代理”官方公众号
电话 : +86-10-82961618/19/20
传真 : +86-10-82961617
邮箱 : ipr@ipr-jzhz.com
地址 : 北京市东城区胜古中路1号院
蓝宝商务大厦A座328室
电话 : +86-10-82961618/19/20
传真 : +86-10-82961617
邮箱 : ipr@ipr-jzhz.com
地址 : 北京市东城区胜古中路1号院
蓝宝商务大厦A座328室